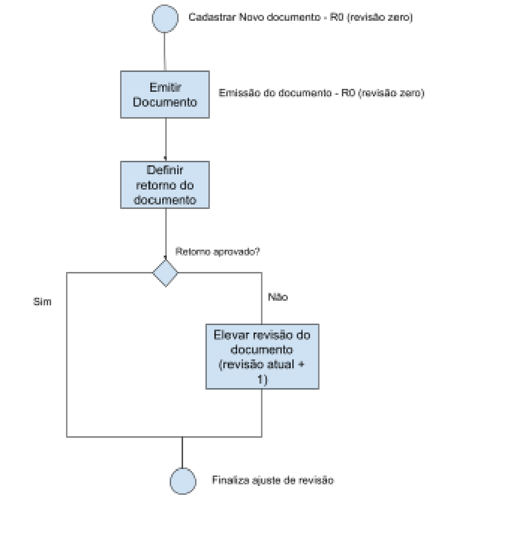
Controle de Revisão
Controlar de forma automatizada a revisão dos documentos é uma função importante para garantir a rastreabilidade dos documentos e relacionar essas revisões a cada momento do ciclo de vida do documento. Caso precise de uma regra específica para elevar a revisão dos documentos, o sistema pode ser customizado para atender essa especificidade.
